鋰電池充電過程分析
鋰電池在充電過程中需要控制它的充電電壓和充電電流并精確測量電池電壓,根據鋰電池電壓將充電過程分為四個階段:階段一為預充電,先用0.1C的小電流對鋰電池進行預充電,當電池電壓≥2.5V時轉到下一階段。
階段二為恒流充電,用1C的恒定電流對鋰電池快速充電,點電池電壓≥4.2V時轉到下一階段。階段三為恒壓充電,逐漸減小充電電流,保證電池電壓恒定=4.2V,當充電電流≤0.1C時轉到下一階段。
階段四為涓流充電,恒壓充電結束后,電池已經基本充滿,為了維持電池電壓,可以用0.1C甚至更小的電流對電池進行補充充電,到此鋰電池充電過程結束。
鋰電池充電器電路圖
3.7v鋰電池充電電路圖:
電池是3.7v,720mAh的,充電電路原理圖如下,恒流、限壓充電方式。


3.7v鋰電池充電電路圖二:


輸入端為MiniUSB口,充電電壓不能超過8V。充電電流為1A,可以用安卓手機充電器充電。充電時紅色指示燈亮,充滿電后綠色指示燈亮。
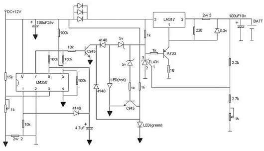
4.2v鋰電池充電電路圖


4.2v鋰電池充電電路圖二


本電路顯示充電狀態,紅燈閃正在充,綠燈閃馬上要充滿,綠燈亮完全充滿。只要您有12V的電源就可以,接完電路后先別裝電池,調右下角的可調電阻,使電池輸出端為4.2V,再調左下角的可調電阻使LM358第三腳為0.16V就可以了,充電電流為380mA,超快,三個并連的二極管是降壓的,防止LM317過熱,且LM317須加散熱片,圖中的三極管可以任意型號。
7.4v鋰電池充電電路圖




7.4V為標稱電壓,最低電壓是7V,最高電壓是8.4V。內部是2節鋰電池構成,單節鋰電池的最高電壓是4.2V,最低3.5V,如果電壓低于3.5V,電池就作廢了,不能給它充電,否則會有危險。同樣單節鋰電池也不能充到4.2V以上,否則也會有危險。因此要設計一個充電器,保證單節鋰電池不會超過4.2V,充電輸入端,12V的電源。
〈烜芯微/XXW〉專業制造二極管,三極管,MOS管,橋堆等,20年,工廠直銷省20%,上萬家電路電器生產企業選用,專業的工程師幫您穩定好每一批產品,如果您有遇到什么需要幫助解決的,可以直接聯系下方的聯系號碼或加QQ/微信,由我們的銷售經理給您精準的報價以及產品介紹
聯系號碼:18923864027(同微信)
QQ:709211280

