電源電路是電路設計的重要環節,一般情況下,單電源能實現功能的用單電源就行,可選的方案很多,DC-DC、LDO等芯片很多。有時候,單電源無法滿足需求時,就必須用到負電源。
1、DC-DC模塊
這是最簡單的方法,可選的方案也很多,只要選擇合適的輸入輸出電壓以及功率就行。對于一些對噪聲要求高的場合,后面可能要加一級LDO。其優點是可以實現隔離,缺點是價格稍貴。
2、DC-DC芯片
可以產生負壓的DC-DC芯片也有不少,相對于模塊來說,價格可能稍便宜些,而且占用PCB的面積也相對較小。
還有一些DC-DC芯片內部集成了LDO,用起來也很方便。比如:

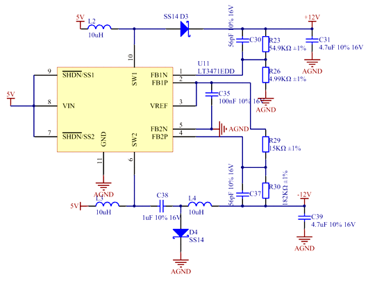
還有一種利用Boost芯片實現單電源轉正負電源的電路,如下圖:

Boost芯片可選的就比較多,可以很好的控制成本。具體原理可以搜索ADI的文章,《由單一輸入電壓實現分離供電軌的改進拓撲結》。
3、電荷泵
電荷泵也是一種常用的負壓產生電路,相比于DC-DC芯片,無電感和二極管,只需要幾個電容就行,占用面積更小。但缺點是輸出電流有限,噪聲也較大。但負壓電路一般也都是給運放供電,不需要很大電流,要求不高的場合也可以用。

〈烜芯微/XXW〉專業制造二極管,三極管,MOS管,橋堆等,20年,工廠直銷省20%,上萬家電路電器生產企業選用,專業的工程師幫您穩定好每一批產品,如果您有遇到什么需要幫助解決的,可以直接聯系下方的聯系號碼或加QQ/微信,由我們的銷售經理給您精準的報價以及產品介紹
聯系號碼:18923864027(同微信)
QQ:709211280

