電路功能:
本例電路可實現通過按一次按鍵S1實現開機,再按一次S1實現關機的功能。


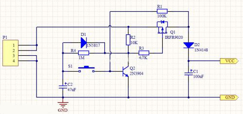
整個電路的工作過程:
電路中連接器P1是一個電源連接器,電源+從1,2腳輸入,電源地從3,4腳輸入。
電路上電后,P-MOS管Q1的G極和S極都是為高電平,所以Q1處于截止狀態,VCC出沒有電源輸出。同時,電容C2通過電源,電阻R2,電阻R4充電。C2上的電壓會慢慢上升。
當按下開關S1時,電容C2上的電壓加在三極管Q2的基極上,使Q2飽和導通。此時PMOS管Q1的G極被三極管Q2拉低至低電平,使MOS管的GS電壓為負,Q1導通。連接器P1輸入的電源通過MOS管,二極管D2輸出至VCC。同時經過反饋電阻R1,將輸出的電源電壓加至三極管Q2的基極,維持Q2導通。
所以,這個時候即使按鍵S1松開,電路也會保持在開機狀態,這就是自鎖的作用。
電路開機后,電容C2通過二極管D1,三極管Q2完全放電,使C2上的電壓為低電平。為電路關機做準備。
需要關機時,按下開關S1,電容C2上的低電平電壓拉低Q2的基極電壓,使Q2截止。這樣Q1的G極又恢復高電平,MOS管GS間的電壓不再能夠維持Q1的導通,所以Q1也截止,切斷電源通路,電路關機。
注意:
本例電路開機是沒有問題的,但是在關機時,電容C2上的電壓不會是0,它是二極管D1的壓降+三極管Q2的飽和管壓降。所以,如果這個電壓大于0.7V的話,就很難使電路關機。
因此,二極管D1和三極管Q2的選型有一定的要求。
烜芯微專業制造二極管,三極管,MOS管,橋堆等20年,工廠直銷省20%,上萬家電路電器生產企業選用,專業的工程師幫您穩定好每一批產品,如果您有遇到什么需要幫助解決的,可以點擊右邊的工程師,或者點擊銷售經理給您精準的報價以及產品介紹
烜芯微專業制造二極管,三極管,MOS管,橋堆等20年,工廠直銷省20%,上萬家電路電器生產企業選用,專業的工程師幫您穩定好每一批產品,如果您有遇到什么需要幫助解決的,可以點擊右邊的工程師,或者點擊銷售經理給您精準的報價以及產品介紹

