說到場效應管的長相恐怕我就不用貼圖了,在電路圖中它常用


表示,關于它的構造原理由于比較抽象,我們是通俗化講它的使用,所以不去多講,由于根據使用的場合要求不同做出來的種類繁多,特性也都不盡相同;我們在 mpn 中常用的一般是作為電源供電的電控之開關使用,所以需要通過電流比較大,所以是使用的比較特殊的一種制造方法做出來了增強型的場效應管(MOS 型),它的電路圖符號:


仔細看看你會發現,這兩個圖似乎有差別,對了,這實際上是兩種不同的增強型場效應管,第一個那個叫 N 溝道增強型場效應管,第二個那個叫 P 溝道增強型場效應管,它們的的作用是剛好相反的。前面說過,場效應管是用電控制的開關,那么我們就先講一下怎么使用它來當開關的,從圖中我們可以看到它也像三極管一樣有三個腳,這三個腳分別叫做柵極(G)、源極(S)和漏極(D),mpn 中的貼片元件示意圖是這個樣子:


1 腳就是柵極,這個柵極就是控制極,在柵極加上電壓和不加上電壓來控制 2 腳和 3 腳的相通與不相通,N 溝道的,在柵極加上電壓 2 腳和 3 腳就通電了,去掉電壓就關斷了,而 P 溝道的剛好相反,在柵極加上電壓就關斷(高電位),去掉電壓(低電位)就相通了。
我們常見的 2606 主控電路圖中的電源開機電路中經常遇到的就是 P 溝道 MOS 管:


這個圖中的 SI2305 就是 P 溝道 MOS 管,由于有很多朋友對于檢查這一部分的故障很茫然,所以在這里很有必要講一下它的工作原理,來加深一下你的印象。
圖中電池的正電通過開關 S1 接到場效應管 Q1 的 2 腳源極,由于 Q1 是一個 P 溝道管,它的 1 腳柵極通過 R20 電阻提供一個正電位電壓,所以不能通電,電壓不能繼續通過,3v 穩壓 IC 輸入腳得不到電壓所以就不能工作不開機。
這時,如果我們按下 SW1 開機按鍵時,正電通過按鍵、R11、R23、D4 加到三極管 Q2 的基極,三極管 Q2 的基極得到一個正電位,三極管導通(前面講到三極管的時候已經講過),由于三極管的發射極直接接地,三極管 Q2 導通就相當于 Q1 的柵極直接接地,加在它上面的通過 R20 電阻的電壓就直接入了地,Q1 的柵極就從高電位變為低電位,Q1 導通電就從 Q1 同過加到 3v 穩壓 IC 的輸入腳,3v 穩壓 IC 就是那個 U1 輸出 3v 的工作電壓 vcc 供給主控,主控通過復位清 0,讀取固件程序檢測等一系列動作,輸處一個控制電壓到 PWR_ON 再通過 R24、R13 分壓送到 Q2 的基極,保持 Q2 一直處于導通狀態,即使你松開開機鍵斷開 Q1 的基極電壓,這時候有主控送來的控制電壓保持著,Q2 也就一直能夠處于導通狀態,Q1 就能源源不斷的給 3v 穩壓 IC 提供工作電壓!SW1 還同時通過 R11、R30 兩個電阻的分壓,給主控 PLAY ON 腳送去時間長短、次數不同的控制信號,主控通過固件鑒別是播放、暫停、開機、關機而輸出不同的結果給相應的控制點,以達到不同的工作狀態。
mpn 中常見的場效應管多是 P 溝道的,在它的上面經常見到的印刷標志是:A2sHB、212T、212N、076A、AOGH、N57T、R1SG、S016J、S026I 等。


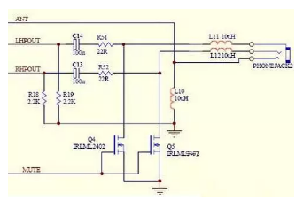
上圖是一個有主控控制耳機有沒有聲音輸出的電路圖,聲音的左右聲道分別通過隔直流電容 C13、C14 和電阻 R51、R52 送到耳機孔,但是在電阻 R51、R52 和耳機孔之間卻接入了一個 N 溝道的 mos 場效應管,這個場效應管的柵極連接在一起受著 MUTE 的控制,當 MUTE 的地方處于高電位時候,Q4、Q5 導通,就會把聲音通過 Q4、Q5 入地,耳機里就不會有聲音了,當 MUTE 的地方處于低電位時候,Q4、Q5 關斷,聲音就只有通過耳機而發出聲音了。


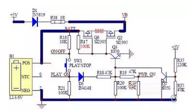
上面這個圖是瑞芯微 2608 主控常見的電源開機電路,它與 2606 主控的電源開機電路有什么不同?你是不是發現比 2606 主控的電源開機電路多了一個 MOS 場效應管?這兩個源極相連的場效應管與 2606 開機電路的一個場效應管有什么不同?
場效應管的柵極控制是有一個原則的:P 溝道的柵極控制電壓必須是相對源極輸入高低電位來說的,所以在電路中源極和漏極是不能接反的,即源極必須接輸入,漏極必須接輸出,如果接反了就不能正常工作,mpn 電路中,當 usb 接入的時候,必須要立即切斷電池供電改換由 usb 供電,才能正常工作,如果不能切換電池供電,usb 就不能正常工作(無法識別),2606 主控的電路切換指令是由主控發出的,使用的是電池電源控制即電池回路,所以用一個場效應就能夠控制了。
仔細看一下 2608 的電路中電源切換是靠三極管 Q7 控制的,Q7 的導通與截至是由 usb 電壓來控制的,這是另一組電源,這組電源要想控制一個有極性的場效應管是不行的,所以我們就用兩個 MOS 場效應管,源極相連聯結成一個無極性場效應管就達到了雙電源控制的目的。
大家可以參考學習一下我的這篇“淺談 mpn 鋰電保護板原理”的文章,由于鋰電保護板的保護動作也常常有兩組電源——內電源和充電的外電源兩組電源控制,所以常用的 5N20V 就是一個 N 溝道雙場效應組合塊,其原理和這里的兩個源極相連的場效應管的原理是一樣的。
在 mpn 中,三極管多為做電子開關來使用,這樣有一個特點來判別:2 腳(npn 型)或者 3 腳(pnp 型)是接地的,場效應管沒有任何一個腳是直接接地的!穩壓 IC 絕對 1 腳是接地的,3 腳是正電輸入,2 腳是穩壓輸出。但注意的是這只是一般,不是絕對!
烜芯微專業制造二極管,三極管,MOS管,橋堆等20年,工廠直銷省20%,4000家電路電器生產企業選用,專業的工程師幫您穩定好每一批產品,如果您有遇到什么需要幫助解決的,可以點擊右邊的工程師,或者點擊銷售經理給您精準的報價以及產品介紹
烜芯微專業制造二極管,三極管,MOS管,橋堆等20年,工廠直銷省20%,4000家電路電器生產企業選用,專業的工程師幫您穩定好每一批產品,如果您有遇到什么需要幫助解決的,可以點擊右邊的工程師,或者點擊銷售經理給您精準的報價以及產品介紹

