
今天和大家聊的是S8050與S8550三極管的常見用法,大家都知道這兩個分別是NPN,PNP三極管。NPN三極管是高電平導通,PNP三極管是低電平導通。下面是三極管的引腳圖,它們的封裝都是一樣的。1腳為基極、2腳為發射極、3腳為集電集。


S8050或S8550


S8050或S8550
大家可以關注小北設計微信眾公號回復:三極管,可以獲得它們的原理圖封裝與PCB封裝。
下面小北和大家聊下,三極管當開關注意的事項。我們都知道,三極管運行區域有:截止區、放大區、飽和區。當我們用在開關時,我們只需要運行在截止或飽和。這兩個區域就行。
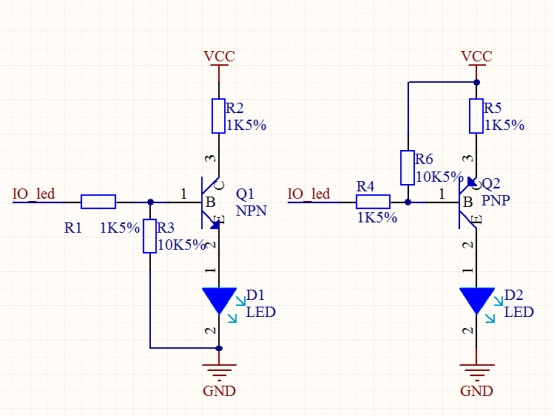
下圖是由S8050與S8550三極管阻成的電路。


上圖中,R3,R6啟到了一定的做用,也有一定的防干擾性。當VCC的電壓》芯片的電壓時,NPN電路可能導到芯片燒壞。PNP電路雖然不能燒壞,但是不能控制電路,導到LED高亮。
烜芯微專業制造二極管,三極管,MOS管,橋堆等20年,工廠直銷省20%,4000家電路電器生產企業選用,專業的工程師幫您穩定好每一批產品,如果您有遇到什么需要幫助解決的,可以點擊右邊的工程師,或者點擊銷售經理給您精準的報價以及產品介紹
烜芯微專業制造二極管,三極管,MOS管,橋堆等20年,工廠直銷省20%,4000家電路電器生產企業選用,專業的工程師幫您穩定好每一批產品,如果您有遇到什么需要幫助解決的,可以點擊右邊的工程師,或者點擊銷售經理給您精準的報價以及產品介紹

