三極管,全稱應為半導體三極管,也稱雙極型晶體管、晶體三極管,是一種控制電流的半導體器件其作用是把微弱信號放大成幅度值較大的電信號, 也用作無觸點開關。
三極管是半導體基本元器件之一,具有電流放大作用,是電子電路的核心元件。三極管是在一塊半導體基片上制作兩個相距很近的PN結,兩個PN結把整塊半導體分成三部分,中間部分是基區,兩側部分是發射區和集電區,排列方式有PNP和NPN兩種。
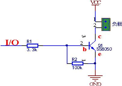
三極管開關電路簡單應用
三極管我們有時候也稱為晶體管、晶體三極管等,它是一種電流控制元器件,即用基極電流去控制集電極電流。能夠把微弱信號放大成較大電信號, 有PNP和NPN兩種。它有截止狀態、放大狀態、飽和導通三種工作狀態,我們經常用到的就是飽和導通狀態,處于飽和狀態時候,三極管失去了電流放大作用,集電極C與發射極E之間的電壓很小,Vce兩極電壓相當于為零,也就是說短路狀態,這種狀態經常與截止狀態配合一起用作開關作用,特別是在小信號小電流場合。
下面介紹三極管在開關方面的作用,以SS8050三極管為例,這種一種普遍用于功率放大電路的三極管,與SS8550 互補。8050是一種低電壓、大電流、小信號的NPN型硅三極管,最大集電極電流為0.5 A,而SS8050最大集電極電流為1.5 A。


下圖是三極管開關電路


三極管在作開關作用時候,在設計電路至少要考慮三個參數:集電極-發射極電壓Vceo、集電極連續電流Ic、集電極耗散功率Pc等,如下表是SS8050三極管極限參數


(一)集電極-發射極電壓Vceo
這是集電極與發射極電壓之間的最大耐壓值,設計電路時候要考慮不能超過此耐壓值,至少要大兩倍于輸入電壓值,這樣電路才更可靠。


(二)集電極連續電流Ic
這是三極管集電極最大電流,三極管處于放大狀態時候,這個電流隨著基極電流不斷增大而增大,當增大到一定程度時候不再變化,此時接近于飽和狀態,作開關用時候,這個電流不能超過規定值。
(三)集電極耗散功率Pc
Pc指的是集電極與發射極上消耗的功率,Pc=Ic*Vce,電流流過三極管把熱量轉換為耗散功率,表現為三極管發熱、內部溫升上升,超過這個功率值三極管將會損壞。
除了這三個,還有Vbe電壓等,用三極管作開關電路,一般是小一點的負載,如果是負載大一點的用大功率的三極管或者用MOS管驅動。
三極管開關電路和狀態的影響分析
首先需要選定的一個傳感器,對空氣質量信號進行捕捉輸出,在找到一個MQ-2 的氣體傳感器。


三極管開關


三極管放大電路, ic = β* ib , Vout = Vcc – ic*R3
三極管開關電路, ic ≠ β* ib, Vout =0.3V≈ 0V
大家可以思考一下,下拉電阻有哪些作用呢?又怎樣選擇呢?
下圖是三極管是的輸出特性曲線


圖中電源電壓為4V,綠色的斜線是負載電阻為80歐姆的負載線,V/R=50MA,圖中標出了Ib分別等于0.1、0.2、0.3、0.4、0.6、1.0mA的工作點A、B、C、D、E、F。據此在右側作出了Ic與Ib的關系曲線。根據這個曲線,就比較清楚地看出“飽和”的含義了。曲線的綠色段是線性放大區,Ic隨Ib的增大幾乎成線性地快速上升,可以看出β值約為200。藍色段開始變彎曲,斜率逐漸變小。紅色段就幾乎變成水平了,這就是“飽和”。
實際上,飽和是一個漸變的過程,藍色段也可以認為是初始進入飽和的區段。在實際工作中,常用Ib*β=V/R作為判斷臨界飽和的條件。在圖中就是假想綠色段繼續向上延伸,與Ic=50MA的水平線相交,交點對應的Ib值就是臨界飽和的Ib值。圖中可見該值約為0.25mA。
由圖可見,根據Ib*β=V/R算出的Ib值,只是使晶體管進入了初始飽和狀態,實際上應該取該值的數倍以上,才能達到真正的飽和;倍數越大,飽和程度就越深。
圖中還畫出了負載電阻為200歐姆時的負載線。可以看出,對應于Ib=0.1mA,負載電阻為80歐姆時,晶體管是處于線性放大區,而負載電阻200歐姆時,已經接近進入飽和區了。負載電阻由大到小變化,負載線以Vce=4.0為圓心呈扇狀向上展開。負載電阻越小,進入飽和狀態所需要的Ib值就越大,飽和狀態下的C-E壓降也越大。
使用三極管的開關管時推薦設置ib為1mA,BE 有0.7V壓降即可。N管開關E接地,P管開關E接電源。(1mA相對大些,可以保證可靠的開關狀態,可以有效的避免溫度變化等干擾導致誤開關)
烜芯微專業制造二三極管,MOS管,20年,工廠直銷省20%,1500家電路電器生產企業選用,專業的工程師幫您穩定好每一批產品,如果您有遇到什么需要幫助解決的,可以點擊右邊的工程師,或者點擊銷售經理給您精準的報價以及產品介紹
烜芯微專業制造二三極管,MOS管,20年,工廠直銷省20%,1500家電路電器生產企業選用,專業的工程師幫您穩定好每一批產品,如果您有遇到什么需要幫助解決的,可以點擊右邊的工程師,或者點擊銷售經理給您精準的報價以及產品介紹

